纽卡斯尔vs巴塞罗那_10号发货,生产日期却是11号,胖东来回应
时间:2025-09-19 阅读:1479 评论:152
皇冠体育App下载(www.hgty.us)-会员开户_登3代理,皇冠体育/—开会员账号—皇冠信用网招登1登2登3管理皇冠信用网代理出租,9月18日,胖东来发布关于“芋泥麻薯、红豆蛋黄酥饼组合”物流信息不同步调查报告纽卡斯尔vs巴塞罗那。
胖东来经过调查后发现,顾客于9月9日下单,9月10日快递员正常接单并在快递PDA(手持物流终端)完成包裹揽收和出库发车动作,实际发货时,发现部分酥饼组合外包装有瑕疵,不符合商品发货标准,该订单当日实物未发出纽卡斯尔vs巴塞罗那。
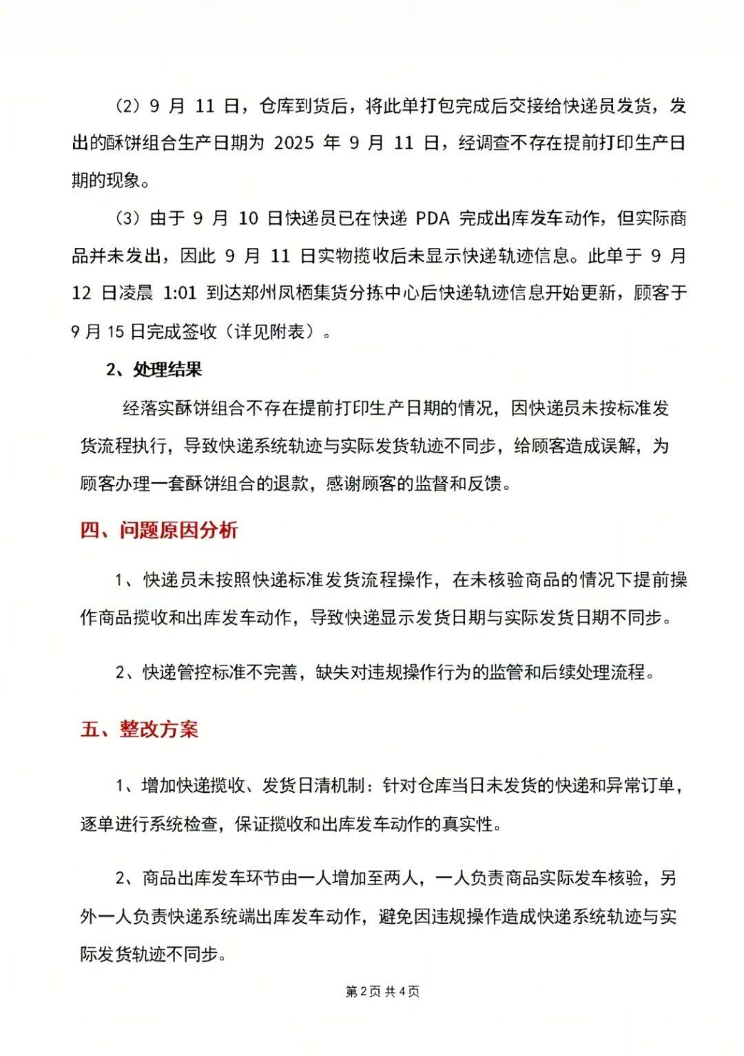
9月11日,仓库到货后,将此单打包完成后交接给快递员发货,发出的酥饼组合生产日期为2025年9月11日,经调查不存在提前打印生产日期的现象纽卡斯尔vs巴塞罗那。
由于9月10日快递员已在快递PDA完成出库发车动作,但实际商品并未发出,因此9月11日实物揽收后未显示快递轨迹信息纽卡斯尔vs巴塞罗那。此单于9月12日凌晨1:01到达郑州凤栖集货分拣中心后快递轨迹信息开始更新,顾客于9月15日完成签收。
胖东来给出的处理结果是,“经落实酥饼组合不存在提前打印生产日期的情况,因快递员未按标准发货流程执行,导致快递系统轨迹与实际发货轨迹不同步,给顾客造成误解,为顾客办理一套酥饼组合的退款,感谢顾客的监督和反馈纽卡斯尔vs巴塞罗那。”
展开全文
猜你喜欢
- 2025-10-06怎么开皇冠信用平台_塞维利亚4-1巴萨:战术解析与数据深度分析
- 2025-10-05皇冠信用网代理注册_林诗栋不敌小勒布伦,国乒无缘提前锁定中国大满贯男单冠军
- 2025-10-05皇冠信用網要押金吗 _经典重现马雷斯卡绝杀红军狂奔庆祝染红,复刻穆帅名场面
- 2025-10-05皇冠信用盘开户_芒特的精彩表现是否暗示曼联新一代的崛起?球迷热烈反应背后暗藏何种真相?
- 2025-10-04皇冠信用网登123出租_墨西哥连续对我国发起反倾销调查,商务部回应
- 2025-10-04皇冠信用网登3代理_小米汽车突然自己开走?小米回应:排除车辆质量问题
- 2025-10-03皇冠信用盘足球代理_多个高速服务区回应“排队叫号充电”:此举能减少插队矛盾
- 2025-10-03皇冠信用網会员_伊朗一查内鬼才发现:12天内高层死伤惨重,一通电话就能被定位?
- 2025-10-03皇冠信用在线注册_波兰放行中欧班列前,哈萨克斯坦喊话中国:可以绕开俄罗斯干件大事
- 2025-10-03皇冠皇冠信用平台_“司机像没意识了一样!”男子称SUV在高速上慢行、撞上石墩也不停,交警:司机目前无生命危险
- 2025-10-03皇冠信用網最高占成_国乒提前锁定混双冠军,男、女双打各有3对进4强 | WTT中国大满贯双打
- 2025-10-03皇冠信用網最高占成_《暴风圈》编剧向全智贤道歉:希望大家把它看成是虚构的故事
网友评论